基于小凌派RK2206的智教助教—智能控制教学教室的探索先锋
本项目由闽江学院牟冯玲、王静、张颖昊同学完成,获得福建省首届开源鸿蒙开发者大赛二等奖。
基于小凌派RK2206的智教助教—智能控制教学教室的探索先锋
本项目由闽江学院牟冯玲、王静、张颖昊同学完成,获得福建省首届开源鸿蒙开发者大赛二等奖。
1.项目背景
进入21世纪的第二个十年,随着以物联网、云计算、移动互联为代表的新一代信息技术的日趋成熟,在教育领域,具有智慧技术、智慧应用、智慧管理等特征的智慧教室成为新的关注热点。立足教学活动需求,提供智慧化的应用服务是智慧教室的核心使命,达成最优化的教学效果是智慧教室的终极目标。运用智慧技术,提供智慧服务,实现智慧管理是智慧教室区别于以往多媒体教室和网络化教室的主要特征。
“智慧教室”是数字化校园建设的一部分,也是未来教室的一种形式。“智慧教室”是一种新型的教育形式,有别于传统授听课方式,教师能快速掌握每位学生学习情况,并进行针对性指导。“智慧教室”运用现代化手段切入整个教学过程,让课堂变得简单、高效、智能,有助于开发学生自主思考与学习能力。智慧教室行业是指从事智慧教室相关性质的生产、服务的单位或个体的组织结构体系的总称。深刻认知智慧教室行业定义,对预测并引导智慧教室行业前景,指导行业投资方向至关重要。现行的教学过程中,传统的签到环节存在诸多问题。传统的教学方式已经不适应现代化教学的需要,基于物联网技术集智慧教学、人员考勤、环境智慧调节、远程控制于一体的新型现代化“智慧教室”系统在逐步的推广运用。“智慧教室”作为一种新型的教育形式和现代化教学手段,给教育行业带来了新的机遇。

2. 项目简介
2.1 项目描述
这是一款基于OpenHarmony的智慧教室系统。我们的主控采用小凌派RK2206开发板,系统由3节18650锂电池通过TPS5430模块和AMS1117芯片完成降压供电。在智慧教室中,教室的门由NFC刷卡实现开关;教室的窗户可根据是否下雨自动控制开与关;教室的窗帘可由遥控控制开与关。同时学生可根据自身的学生卡打卡上课,智慧教室进行语音播报,方便了老师考勤;教室外部有一块大屏实时显示时间、课程、授课老师、课程时间、学生考勤情况、室内温湿度等;室内则配有检测火焰、温湿度、有毒气体等传感器,为学生安全提供保障。与此同时室内的灯、风扇也是智能可控的,可根据外部环境的光照强度来决定每盏灯的亮灭;可根据温度的值控制风扇的开关。此外,我们在室内安装一个红外遥控驱动模块以及实时时钟模块,给老师佩戴遥控卡与以上所有模块均可实现互联;例如可控制灯的亮灭、门的开关、窗的开关、风扇的开关、窗帘的开关等功能。
2.2 功能说明
教室内安装有各类传感器可以实时采集室内的数据,主要包括光照强度、温湿度、有毒气体检测、火源检测。
室外配有语音播报模块,NFC门禁模块以及一块2.4寸TFT彩屏,在屏上可显示教室的实时上课信息。
智慧教室以红外收发模块为基础,老师可通过红外遥控来控制教室内的部分参数。
2.3 系统功能模块划分
智慧教室分为以下四个大类模块:供电模块;门禁和智能考勤系统一体化;室内智能监测与控制系统;红外传输模块。
2.4 项目成果展示

智慧教室系统模型实物

教室外部TFT屏数据展示
3.硬件方案
3.1 硬件总体框架

3.2 主控芯片

采用小凌派RK2206 OpenHarmony开发板,主控为瑞芯微RK2206芯片,200MHz主频,RAM 256KB、ROM 16KB、PSRAM 8M、FLASH 8M。板载NFC Tag芯片及天线,可实现OpenHarmony“碰一碰”功能。支持 IEEE 802.11b/g/n 制式,AP 模式。USB 2.0 、SD card /SPI/I2C 接口、麦克风接口、E53 接口(包含 UART、 I2C、ADC、DAC、PWM、5 个 GPIO)。一根TypeC USB线,即可实现供电、下载等功能。一根TypeC USB线,可支持串口调试功能。
3.3 NFC刷卡模块
MFRC522是应用于13.56MHz非接触式通信中高集成度读写卡系列芯片,是智能仪表和便携式手持设备研发的较好选择,非接触式 IC 卡又称射频卡,由 IC 芯片、感应天线组成,芯片及天线无任何外露部分。卡片在一定距离范围(通常为 5—10cm)靠近读写器表面,通过无线电波的传递来完成数据的读写操作。

3.4温湿度传感器
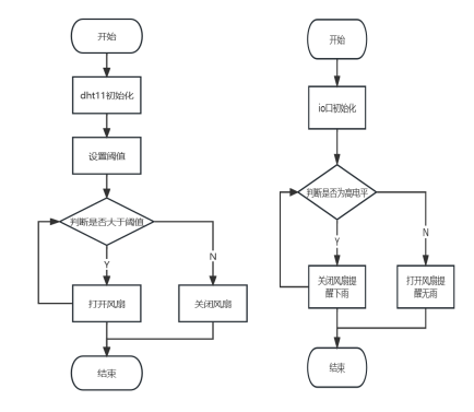
DHT11 数字温湿度传感器是一款含有已校准数字信号输出的温湿度复合传感器,内部由一个 8 位单片机控制一个电阻式感湿元件和一个 NTC 测温元件。DHT11采用单总线协议,支持2.4V供电。

3.5 TFT显示屏
显示屏采用2.4寸TFT液晶,支持5V或者3.3V供电,通信协议采用spi协议。

3.6 舵机
舵机模块采用SG90舵机,用以模拟开关门与开关窗。该模块支持5V或者3.3V供电。

3.7 火焰传感器
火焰传感器输出形式数字开关量输出(0 和 1) 检测到火焰或光源引脚输出1,否则输出0。

3.8红外收发模块
红外发射部分电路包括矩阵键盘、红外发光二极管、编码以及调制电路等,红外接收部分包括光敏二极管、解调以及解码电路等。
hx1838 红外接收头自带了滤波的功能,本文使用的接收头中,当接
收到38Khz的PWM 时,输出低电平,否则输出高电平。红外遥控器采用了NEC编码规则,当捕获到一个 9ms 低电平 + 4.5ms 高电平时,即收到一个引导码。

3.9雨滴模块
雨滴传感器的DO引脚用来指示是否检测到雨滴,如果检测到至少一滴雨滴DO就输出高电平,反之一直保持低电平。雨滴传感器的AO引脚输出模拟电压信号,用来指示检测的雨滴数量大小。

3.10有毒气体检测传感器
MQ-7 CO气体传感器使用的敏感元件为气敏材料(SnO2),该传感器对一氧化碳的灵敏度高。SnO2在洁净空气中电导率低,传感器的电导率随着空气中CO气体浓度增加而增大。最后使用简单的电路将电导率的变化转换为跟气体浓度相关的输出信号。

3.11供电模块
TPS5430是一款输出电流可达3A连续(4A峰值)的PWM转换器,开关频率500kHz,转换效率最佳状态理论值可达95%(实际测试确实达不到这个状态),内部集成的N沟道MOSFET导通电阻值仅为110mΩ。内含一个电压误差放大器,可在瞬态条件下提供严格的电压调节精度;一个欠压锁定电路,保证输入电压低于5.5V时芯片不会启动工作。输入电压范围6V~36V,输出电压理论最低可到1.23V,具有过流及热关断保护功能。

4.软件方案
4.1软件整体框图
![]() |
在该项目中,我们将软件整体设计分成应用层,数据交换层,控制层,接口层,内核层,数据交换层采用nfc门禁装置来实现对老师信息的录入和读取以及学生考勤,红外遥控装置实现控制教室功能从而使教学效率提高,采用syn6288语音装置实现对老师刷卡是否可以通过进行判断以及学生考勤,接口层使用驱动(I2C,GPIO,UART),内核层为:Lite os -M内核,从而完成软件整体设计。
4.2 教室功能设计
通过RC522模块实现门禁考勤一体化,使用红外驱动模块,电平转换通信模块,电机驱动模块来实现遥控操作教室多个功能,使用DHT11模块,DS1302模块,雨滴模块,BH1750模块,气体检测,火焰传感器模块,风扇模块实现室内智能检测,打造智能高效、富有智慧的课堂教学环境。

4.3室内智能监测与控制系统设计
我们用小凌派RK2206为控制核心,室内采用气体传感器,火焰传感器,温湿度传感器,光敏电阻传感器,DS1302模块等等信息通过小凌派显示到2.4寸液晶屏上,进行实时显示,可以在液晶屏上看到室内的所有信息,达到室内智能检测的效果。当温度或过高,风扇会自动打开,进行散热。当检测到下雨时,窗户会自动打开等等。

4.4红外数据收发
红外线遥控器就是利用波长 0.76μm~1.5μm 之间的近红外线来传送控制信号的。红外线的特点是不干扰其他电器设备工作,也不会影响周边环境,若对发射信号进行编码,可实现多路红外遥控功能。我们用不同的编码对应不同的功能,来实现用一个遥控操作整个教室的多个功能。

5、项目总结和展望
本项目设计硬件选用小凌派开发板搭载瑞芯微低功耗、高集成的无线局域网处理器RK2206,支持OpenHarmony操作系统。通过模型演示充分体现项目的实用性,可在液晶显示屏上显示实时时钟、温湿度、学生考勤情况和教师上课信息情况等。
本项目研究的基于小凌派RK2206,实现了用红外遥控作为总控制器,使操作多功能化,降低了日常使用的难度。随着科技进步,时代的发展,教育和教育环境成为重中之重,正是借助互联网技术,使智慧教室成为更适应这个快节奏时代的产品。本项目虽然实现功能,但仍存在不足之处,红外控制信号的不稳定等问题还待后续解决。
更多推荐

所有评论(0)